健康経営の方針
~一歩ずつ、皆で目指す健康的な働き方~

大塚ファンド株式会社は、「ウェルビーイング(well-being)」を何よりも大切にし、社員一人ひとりの幸せや心身の健康を支えることを使命としています。
健康経営を始めたころは、まず健康診断の受診やストレスチェックなど、基本となる取り組みを着実に進めてきました。その結果、健康診断の受診率は毎年100%を継続できるようになり、ストレスチェックや再受診も定着。社員の健康リスクを「見える化」できるようになりました。
一方で、「有所見率の高さ」や「有給休暇の取得率の低さ」、「運動習慣の不足」といった課題も見えてきました。そこで私たちは、単なる数値管理ではなく、社員が前向きに行動を変えられるような仕組みづくりが必要だと気づいたのです。
その思いから、身体面での取り組みとして、ウォーキングチャレンジや体力測定、運動・食事に関するセミナーを開催。心の面での取り組みとして、定期的な1on1や相談窓口の充実を進め、「楽しく参加できる健康活動」を意識した取り組みを始めました。リモートワークが中心の働き方でも、月1回の対面コミュニケーションの場を設け、孤立を防ぐ工夫もしています。
こうした活動を通じて、社員同士の会話も自然と増えました。今では「最近歩いてる?」「お昼ちゃんと食べた?」といった声かけが日常的に生まれ、健康が“個人の課題”から“チームで支え合う文化”へと変わりつつあります。
さらに、子育てや介護といったさまざまなライフステージにある社員にも柔軟な働き方を提供し、育児休業の取得率は100%を達成。家族を大切にできる職場であることが、社員の安心感や信頼につながることも実感しています。
これからは、こうした成果を数字としてもしっかり示していく段階です。健康に関する指標をKPIとして設定し、効果を測定することで、取り組みが実際にどのように健康改善につながっているのかを明確にしていきます。
そして、健康経営の成果を社内だけでなく社外にも発信し、地域や他企業との連携を深めていきたいと考えています。それは「ブライト500」の取得が目的ではなく、“誰もが安心して働き続けられる会社”を実現するための大塚ファンドの約束であり、未来への歩みです。
健康経営優良法人
(中小規模法人部門(ネクストブライト1000))
当社は経済産業省及び日本健康会議が進める健康経営優良法人認定制度において、「健康経営優良法人2025中小規模法人部門(ネクストブライト1000)」に認定いただきました。

健康経営優良法人認定制度とは、特に優良な健康経営を実践している大企業や中小企業等の法人を「見える化」することで、従業員や求職者、関係企業や金融機関などから評価を受けることができる環境を整備することを目的に、2016年度に経済産業省が創設した制度です。
令和6年度の中小規模法人部門にて優良法人として認定いただき、令和7年度の中小規模法人部門にてネクストブライト1000に認定いただきました。
健康宣言
大塚ファンドは、「デジタルの力で地元のウェルビーイングを叶える」を経営理念とし、「社員のウェルビーイングが高まるよう常にファンドし、その家族やお客様に拡大していくことを目指します。
ウェルビーイングを叶えるとは、身体的や精神的、社会的の全てが良好な状態であることを意味します。
大塚ファンドは、こころとからだを健康にし、仕事への誇り・愛着心を持てる場を提供し、いきいきと、働ける企業になることを目指します。
身体の健康
- 健康情報の発信
- 健康診断受診率100%、再受診率の向上
- オンラインストレッチやウォーキング等の運動習慣の促進
こころの健康
- オンラインストレスチェックの実施
- 社員本人とご家族が利用できる体調不良・メンタル不調・育児・介護などの相談窓口の設置
- フルリモート推奨の働き方の中、月1回の対面コミュニケーションの場を設ける
社会との良好な関係
- フレックスタイム制度、リモートワーク推奨の就業環境を継続
- 社員と経営層の1対1面談の実施
- 育児休業取得率の向上
- お客様への顧客満足度調査の実施
- 地域イベントへの参加

健康経営の推進体制
健康経営を目指し、代表取締役社長を中心に、従業員代表から社内の意見を集め、外部の健康経営アドバイザーから各種取り組みの支援をいただき進めています。

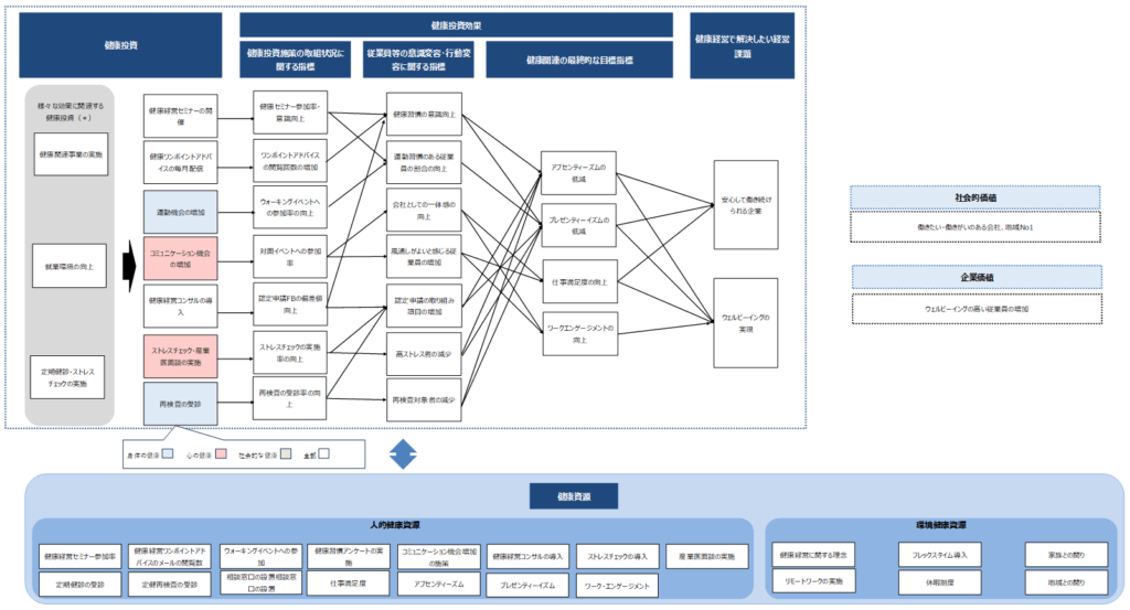
健康経営戦略マップ
当社では健康経営戦略マップを作成し、健康経営の取り組み、健康投資効果を測る各指標、および健康経営で解決したい経営課題の繋がりを明確にすることで、よりよい健康経営を目指していきたいと考えています。
本マップにて施策の有効性・効率性を確認し、継続的な改善に取り組みます。

(健康投資管理会計ガイドラインを元に作成)
重点施策の取組結果(2025年3月時点)
| | | 2023年 (実績) | 2024年 (実績) | 2025年 (計画) |
| 身体 | 健康情報の発信 | 社内コミュニケーションサイトを通じた情報発信 4回 (2023年9~12月) | 社内コミュニケーションサイトを通じた情報発信 月1回 セミナー開催 年3回 | 社内コミュニケーションサイトを通じた情報発信 月1回 セミナー開催 年3回 |
| 健康診断受診率 | 100% | 100% | 100% | |
| 運動習慣促進 | オンラインウォーキングイベント参加 | オンラインウォーキングイベント参加 | オンラインウォーキングイベントの継続 開催大人の体力測定の実施 | |
| こころ | コミュニケーション機会の定期設置 | オンライン飲み会などの開催 | 月1回の対面コミュニケーションの実施 | オンラインコミュニケーションの強化 定期的な対面コミュニケーション機会の創出 |
| ストレスチェック | - | 年2回実施 | 年1回実施 (基本は年1回の実施、必要に応じて2回開催とする) | |
| 社会 | フレックスタイム制度 | 継続実施 | 継続実施 | 継続実施 |
| リモートワーク推奨 | 継続実施 | 継続実施 | 継続実施 | |
| 社員と経営層の面談 | 継続実施 | 継続実施 | 継続実施 | |
| 育児休業取得率向上 | 育児休業取得率100%(出産対象者本人、配偶者ともに) | 育児休業取得率100%(出産対象者本人、配偶者ともに) | 育児休業取得率100%(出産対象者本人、配偶者ともに) | |
| 地域イベントの参加 | スマイルフェスタ(2023年7月) | ― | (計画中) |
健康習慣アンケート結果 2023~2024年
- 2024年は、禁煙、こころの健康、睡眠、適正飲酒に関する意識が向上
- 飲み物や食生活、運動に関する意識づくりは継続して取り組む必要がある
- 平均歩数は、2024年の取組により1500歩から3570歩まで向上
- 会社の施策については、健康づくりを目的とした情報提供や研修の機会提供はあるものの、健康の実現に対する更なる改善が求められていることを確認
2023年 アンケート結果
2024年 アンケート結果





